每个人一生都需要4笔钱,看看你有几笔?
日期:2022-04-15 15:21:39  来源:广发基金

巴菲特老爷子曾说过:

一生中能积累多少财富,并不取决于你能赚多少钱,而是取决于你如何进行投资理财。

可以看出,拥有完整的理财规划,以及良好的理财思维,对于财富积累都是非常重要的。

那么,如何才能拥有合理的理财规划和思维呢?对此,人们总会提起4个字——资产配置,简单来说,其最大的作用就是帮你做好承受范围内的理财投资。

据1986年美国学者Brinson等人的研究表明,资产配置贡献了投资收益的91.5%。

而跟随资产配置一起出现的,往往还有3个字——四笔钱,它是目前比较主流的资产配置方案。今天我们就来聊一聊,每个人一生都需要的四笔钱。

四笔钱,到底是哪四笔?

要回答这个问题,我们先从家庭资产配置说起。

国外的权威评级机构标准普尔(Standard & Poors),在调研了全球10万个资产稳健增长的家庭后,分析总结出他们的家庭理财方式,并得出“标准普尔家庭资产象限图”:

图片

具体来说,标准普尔家庭资产象限图把家庭资产分成四个账户,这四个账户的投资目标、预期投资时长与资金到期用途各不相同,对应了不同的资金投资场景。

如果同时拥有这四个账户,并按照固定合理的比例进行分配,可以争取让家庭资产更好地实现长期、持续、稳健的增长。

1、活钱账户:要花的钱

一般占家庭资产的10%,为家庭3-6个月的日常开销费用。

要点:流动性好、随取随用、短期消费,3—6个月的生活费。一般投资于银行活期存款、货币基金等较低波动、较低风险资产。

2、应急账户:保命的钱

一般占家庭资产的20%,为了应对突发的紧急情况,这部分资金可以配置一些医疗险、意外险、重疾险、寿险等品种。

要点:意外重疾保障,专款专用,解决家庭突发的大开支。

3、投资账户:生钱的钱

一般占家庭资产的30%,为家庭创造收益。

要点:重在财富的中长期保值增值,追求更高的收益,但要承受相应的风险,可配置资产包括股票、基金、房产等。

4、发展账户:保本升值的钱

一般占家庭资产的40%,为保障家庭成员的养老、子女教育等用途,长期看一定会用到,并需要提前准备的钱。

要点:保本升值、本金安全、收益稳定、持续成长。以债券、信托、分红险保险、子女教育金、养老类型基金等为主。

上述四笔钱,为我们区分了个人和家庭生活中的资产保值增值与子女教育、养老等多个投资需求场景,而根据不同的场景,我们可以构建不同风险承受能力的资产组合。

PS:标准普尔家庭资产象限图更多反映的是国外家庭的投资理财需求,但是在各类资产具体的投入比例方面,中国家庭可能会有所不同哦~

投资的钱,要怎么买?

不难发现,在这四笔钱中,“生钱的钱”和“保本升值的钱”主要用于配置金融资产,占家庭总资产的比例高达70%。那么,金融资产具体要如何配置呢?

大家可以根据自己所处的人生阶段和优先需求,来分配手里 “生钱的钱”和“保本升值的钱”:

阶段一:初入社会

作为刚参加工作不久的年轻人,此时积蓄或许不多,同时可能对物质生活有一定的要求,属于消费型投资者。

可以考虑货币基金或现金管理类产品,一方面满足日常支出的周转需要,另一方面也开始逐步学会让钱生钱,资金不至于躺在银行卡里“睡觉”。

阶段二:成家立业

在这一阶段,已经成立了家庭,上有老下有小,同时也有购房、购车的需求,房贷、车贷和消费的支出压力比较大。

此时投资就要讲究策略,可以根据自己的风险承受能力,在风险资产上进行均衡配置:

用短期内会用到的钱投资货币类或固收类产品,用长期不用的钱投资权益类产品,追求财富的稳健增长。

阶段三:准备退休

对于准备退休的人群来说,通常已经有一定积蓄,子女可能已经进入高等教育阶段或已经济独立,家庭负担减轻。

此时准备后续退休养老的资金,就成为了理财的重点,适合配置债券型基金或追求稳健收益的产品,降低投资组合的风险,用以维持退休后的生活。

简单理财,基金投顾也有“四笔钱”

我们曾介绍过基金投顾:

基金投顾是一种“投资+顾问”相结合的业务模式,在“投”方面,基金投顾提供了更多场景化、个性化的选择,按照持有时长+投资目标划分了不同的投资场景,在充分了解投资者的投资风格、投资偏好和投资目标的基础上,为其匹配合适的投顾策略。

那么,基金投顾的“四笔钱”又是怎样的呢?

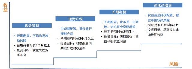
以广发基金为例,投顾团队统计分析了投资者的常见需求,将其归纳为“现金管理、理财升级、长期稳健、追求高收益”四大投资需求场景。

在投资者每新投入一笔资金之前,广发基金投顾都会通过一系列提问,了解大家的资金投资时长、投资收益风险预期水平、可以承受的风险等,根据每个人的个性化需求,量身推荐具体的投顾策略。

图片

每一个投顾策略,就相当于一个资产配置方案,背后都有对应的投资场景:

现金管理的场景

投资目标:力求为流动性管理增加收益

投资策略:主要配置货币基金及优选短债基金,便于投资者管理“活钱”,同时起到现金增强的作用,随用随取,灵活度高

建议持有期:1个月以上

理财升级的场景

投资目标:寻求低回撤、低波动和长期稳健增值,力争战胜同期理财收益

投资策略:通过资产配置方案,提供稳健收益回撤比,通过中短期配置,满足投资者的理财需求

建议持有期:2个月~1年以上

长期稳健的场景

投资目标:追求长期稳健收益,力争严控权益资产波动

投资策略:股债比动态平衡,严控权益波动,力争做到长期稳健增值

建议持有期:2年以上

追求高收益的场景

投资目标:追求长期收益,适当控制权益资产波动

投资策略:中观行业、风格轮动策略,优选alpha较高产品,力争获取权益市场的长期收益

建议持有期:3年以上

投资是一门技术活儿,资产配置是其中最重要的技术之一,而“四笔钱”就是资产配置的核心要义。

如果你没有精力构建一个完整的资产配置方案,那么能够提供个性化、场景化、帮你分配“四笔钱”的基金投顾,就是值得了解的投资选择。

其实,不管选择什么样的投资产品,做好资金理财规划,长钱长投,短钱短投,才能在人生的赛道上更轻松、更从容。

资产配置的四笔钱,你学会了吗?

本文版权归原作者所有,择尔裕【智慧+】APP仅为传播更多有价值的信息,若您发现文章内容有版权问题,请把相关链接提交至邮箱:mssj@ytfjr.com,我们将及时进行处理。文章内容不构成投资建议,市场有风险,投资需谨慎!

阅读 257.2w
转发 97.83w