多年以来,偏股型基金的长期收益非常可观(平均年化涨幅超过10%),但基金赚钱基民不赚钱的现象,一直困扰着众多的基金投资者,也成为银行理财师想要迫切解决的工作难点。尤其是2020年以来,公募基金的数量和规模都出现了快速的增长。在当下公募基金总数量已经超过了1万只的背景之下,基金的业绩分化也愈加明显。如何找到业绩优秀,表现稳定,能够真正获得超额收益的基金产品,成为当前基金投资人和银行理财师面临的最大难题。
为此,我们利用择尔裕金科十余年研发出的独有算法,筛选出30只业绩优秀,评分稳定,长期表现显著超越市场平均的优质基金,并定期发布“择尔裕精选30”基金池,以帮助基金投资者选到真正的好基金,以解决选基这一困扰基金投资人和理财师多年的难题。
本期我们继续对这30只优选基金进行月度跟踪。
“优选30基金”2025年12月表现总结
1、18只主动管理型基金的表现来看,12月的平均涨幅在+3.34%,对比之下要好于上证指数(+2.06%),也显著超越了沪深300指数(+2.28%),整体表现稳健。

从18只基金的组合收益率来看,自入选至今,18只产品的组合收益达4.67%,跑赢了同期上证指数2.34%的收益。

图:18只全市场基金组合收益曲线(数据日期:2026.1.6)
2、从12只行业主题基金的表现来看,12月大多数产品都能够超越对应的行业指数,平均超额收益高达1.39%,表现尤其出色。
择尔裕优选30基金池基金及最新得分

(数据来源:择尔裕金科,数据日期:2025.12.31)
分数变化情况:从分数变动来看,距离上次跟踪(12月1日)得分上升较多的产品有博时军工主题、同泰金融精选、富国互联科技等等,而得分下降较大的产品主要集中在消费和大盘蓝筹风格的产品,有国泰消费优选、安信优势增长、华夏新能源车、易方达核心智造等,其中华夏新能源车和易方达核心智造分数下降超过5分,华夏新能源车属于行业主题基金,分数变化属于正常情况,在同主题产品当中表现也属于正常,而易方达核心智造,由于基金经理祁禾离职,分数发生了较大变化。本期,我们选择他的另一只产品——易方达智造优势(011300)进行替换。
择尔裕优选30基金池基金得分变化

(数据来源:择尔裕金科,数据日期:2025.12.31)
产品调入及调出:
由于基金经理祁禾的离职,易方达核心智造(012301)分数变化较大,由于其并未离开易方达公司,因此本期我们选择了其手中的另一只产品——易方达智造优势(011300)进行替换。此外,结合前文中分数的变化情况,本期暂不对其他产品做调入和调出。
优选行业主题基金(12只)

(数据来源:择尔裕金科,数据日期:2026.1.5)
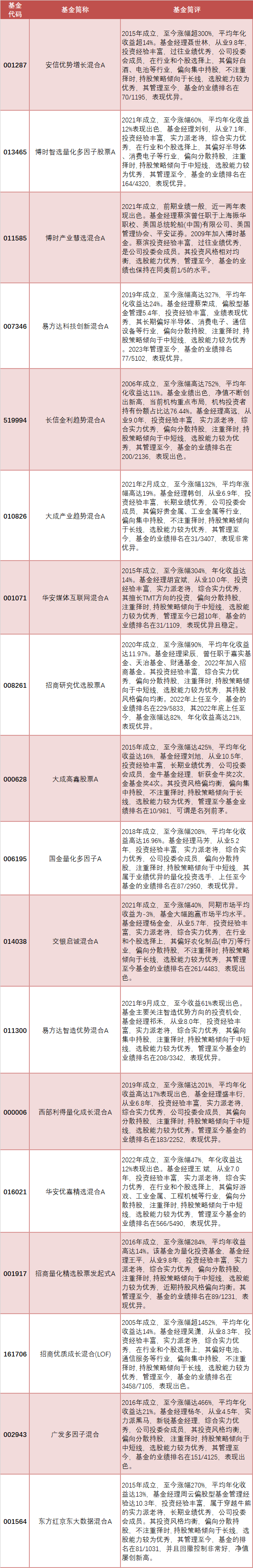
优选全市场主动管理基金(18只)

(数据来源:择尔裕金科,数据日期:2026.1.5)
免责声明:本报告由择尔裕基金研究中心撰写、择尔裕【智慧+】基金智能辅销系统App独家发布,如需转载,请注明出处。本报告内容不构成投资建议,投资者据此操作,风险自担。过往业绩不代表未来表现,基金有风险,投资需谨慎!


往期回顾: